项目概述
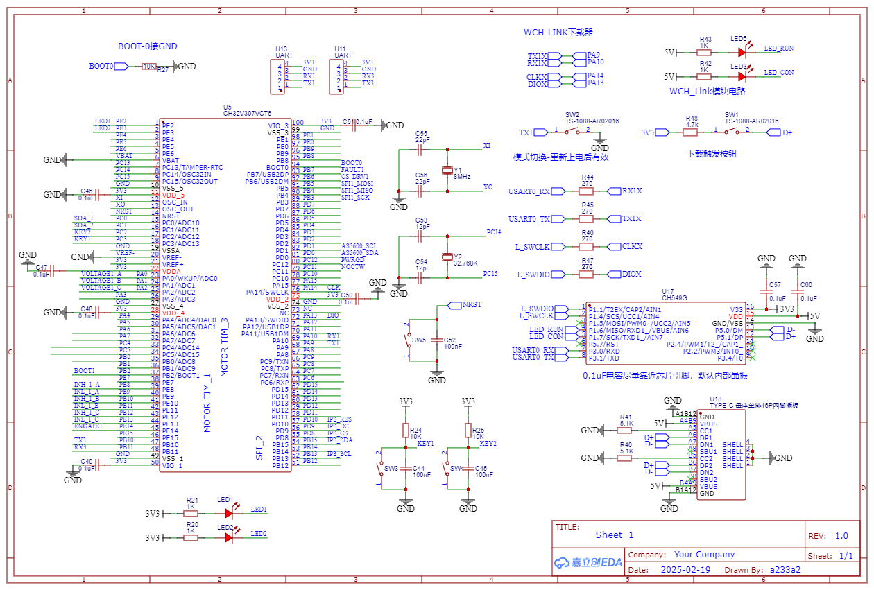
主控芯片:WCH-CH32V307VCT6
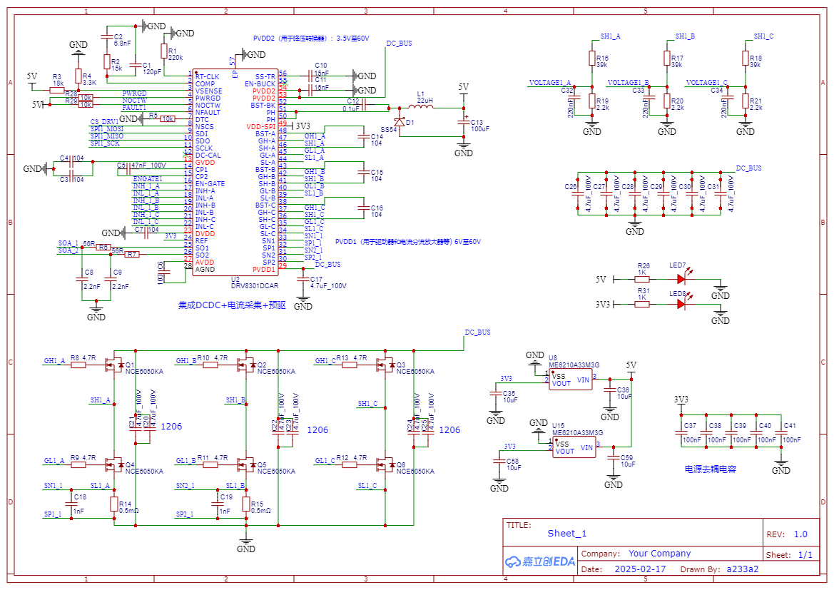
预驱芯片:DRV8301
MOS:NEC6050
下载芯片:CH549G
电流检测:DRV8301内置
项目图片
MCU核心设计原理图
MCU核心其他设计原理图

驱动核心设计原理图

驱动核心其他设计原理图

一些叙述
这一版设计仍然算不上顺利,作为一个初学者,踩了很多的坑。
问题1:设计出来的电感出现啸叫问题,应该是焊接出现了问题,焊接出现了电感空腔,导致电感啸叫。
问题2:DRV8301的BUCK电源输出异常,应该是电源设计出现了问题,我计划先暂停驱动板的设计,使用手头上的驱动板先完成FOC的实现再去绘制驱动板。
问题3:驱动板与控制板合体之后,仅USB供电下出现了MOS快速发热,我估计是出现了局部短路情况,在多次修补之后问题解决,但是我没用万用表测出是哪里短路的。。我把这个原因归结于我自己的焊接问题。。。。
问题4:驱动板,设计的时候使用了统一的GND 没有区分GND AGND PGND这几个,我原先以为使用统一GND并没有什么大问题,但是这个项目因为采样电阻很小,导致驱动一路直接近似导通到GND了。不知道这与问题3有没有关联。。
之后的措施:控制板的设计得益于多次的CH32V307芯片板设计经验,是没什么问题的。计划先使用这个控制板搭配之前买的DENGFOC驱动板先移植一下FOC的程序。再后面移植到FreeRTOS系统中。实现FOC电流闭环之后再去设计新的驱动板。总之,这次的设计也是增长了许多经验,但是之后需要更脚踏实地去做项目,没有头绪的乱摸索可能是最浪费时间的行为。
闲暇之余,还复刻了B站的一个FOC开源项目。屏幕还没有买,等后续买一个装上去调试一下。但是自己的焊接水平也很一般。还不知道有没有问题。


AS5600设计
这一版使用了上一版V1.0设计的AS5600编码器电机底座,验证完全没有问题。在此开源一个自己写的CH32V307系列芯片的AS5600驱动。代码太长,我提前放到了CSDN上,->[(https://blog.csdn.net/apple_50191511/article/details/146131385)]<-(https://blog.csdn.net/apple_50191511/article/details/146131385)网址在这里,希望能帮到别人^ ^。
FOC程序设计
程序移植参考了DENGFOC-FOR-STM32的项目。另外也参考了刚复刻的开源项目。